Если вы видите это сообщение, значит, произошла проблема с загрузкой файлов в стилей (CSS) нашего сайта. Попробуйте сбросить кэш браузера (Ctrl+F5).
Если это не поможет, а вы находитесь в регионе, где возможны ограничения интернет-трафика с российских серверов - воспользуйтесь VPN.
Вход
Быстрая регистрация
Если вы у нас впервые: О проекте FAQ
1

Какой суффикс в слове "каменный"?

Syshka [203K] 7 лет назад 
1

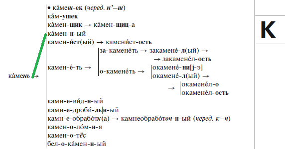
Имя прилагательное "каменный" образовано от имени существительного "камень" при помощи суффикса "-н-".

При этом в производящем слове в корне наблюдается ряд чередований, в частности - ен/н/ноль звука.

Смотрим морфемно-словообразо­вательный словарь А. Тихонова.

Следовательно, в слове "каменный" один суффикс - "-н-".

Морфемное чление - камен/н/ый (корень, суффикс, окончание, основа - камен-).

автор вопроса выбрал этот ответ лучшим
1

В данном случае попробуем найти корень в слове каменный. Разберем слово каменный по составу. Подберем к слову каменный однокоренные слова.

Слово каменный. Основой слова каменный является КАМЕНН. Слово каменный является прилагательным мужского рода. Прилагательное каменный отвечает на вопрос Какой.

Слово каменный состоит из корня КАМЕН, суффикса Н и окончания ЫЙ. Слово каменный выстроено по такой схеме: корень - суффикс - окончание, а именно КАМЕН - Н - ЫЙ.

Способ образования слова каменный - суффиксальный.

Однокоренные слова к слову каменный: каменщик, каменистый, окаменеть, окаменелый.

В слове каменный суффикс Н.

0
  • Слово каменный отвечает на вопрос "какой?", значит, является прилагательным.
  • Изменим его по родам и числам:

каменный дом, каменная скульптура, каменное сооружение, каменные мосты.

Выделим окончание "ый".

  • Отметим основу "каменн".
  • Подберём родственные слова:

камень, каменщик, каменистый, каменеть.

Укажем корень "камен".

Обозначим суффикс "Н". Прилагательное "каменный" образовано с помощью добавления суффикса "Н" к существительному "камень".

  • Запишем морфемный состав:

камен-н-ый / корень-суффикс-оконч­ание.

Знаете ответ?
Есть интересный вопрос? Задайте его нашему сообществу, у нас наверняка найдется ответ!
Делитесь опытом и знаниями, зарабатывайте награды и репутацию, заводите новых интересных друзей!
Задавайте интересные вопросы, давайте качественные ответы и зарабатывайте деньги. Подробнее..
регистрация